Date
A Line Impedance Stabilization Network (LISN) is available in SIMPLIS as a configurable schematic block since version 9.20b. The LISN measures the total, differential mode (DM), and common mode (CM) electromagnetic interference (EMI) conducted by a power supply back into the mains, and also provides a frequency spectrum of the EMI to compare against EMI standard specifications. Starting in SIMetrix/SIMPLIS version 9.30, peak, quasi-peak, and average measurements of the conducted EMI, comparable to those measured by an EMI test receiver, are also available.

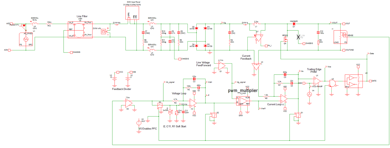
In this webinar, the use of the LISN to characterize the conducted EMI performance of a power factor correction (PFC) rectifier is demonstrated. Conducted EMI measurements of the PFC rectifier with and without an EMI input filter are shown, demonstrating the effect of a filter on conducted noise. Using DVM, a test plan is shown that automates the procedure of EMI input filter design. First, the conducted EMI of the PFC rectifier without an input filter is simulated and measured. This is then compared to a CISPR standard specification to determine the required input filter attenuation. Then the Optimiser is used to select filter component values that satisfy the attenuation requirement. Finally, the PFC rectifier is simulated with the newly designed EMI input filter to verify that the conducted EMI measurements meet the CISPR standard limits.

Link to Webinar Recording
The webinar recording can be viewed via GoTo Webinar at this link: Measuring the Conducted EMI of a Switching Power Supply Using the SIMPLIS LISN Device (50:35)
The recording can also be viewed via Amazon CloudFront at this link: Measuring the Conducted EMI of a Switching Power Supply Using the SIMPLIS LISN Device (50:35)
Reference Materials
Schematics and presentation slides for the webinar can be downloaded here: jul_2025.zip.